BookVault Developer Guide


Acknowledgements

This project was developed using a brownfield approach, building upon existing architecture, structure, and utility components from the AddressBook-Level3 project by the SE-EDU initiative.

Core Libraries and Tools Used

  • JavaFX (v17.0.7): Used for building the graphical user interface.
  • JUnit 5 (v5.4.0): Used for unit and integration testing.
  • Jackson (v2.7.x): Used for JSON serialization and deserialization.
    • jackson-databind
    • jackson-datatype-jsr310
  • Gradle Shadow Plugin (v7.1.2): For creating an executable fat JAR (bookvault.jar).
  • Checkstyle (v10.2): For enforcing coding standards and static analysis.
  • JaCoCo: For generating test coverage reports.

We gratefully acknowledge the contributions of the SE-EDU team for the foundational codebase and thank our professors, TAs, PE Dry Run testers, coursemates, and friends for their support throughout the development of this project.


Setting up, getting started

Refer to the guide Setting up and getting started.


Design

Architecture

The Architecture Diagram given above explains the high-level design of the App.

Given below is a quick overview of main components and how they interact with each other.

Main components of the architecture

Main (consisting of classes Main and MainApp) is in charge of the app launch and shut down.

  • At app launch, it initializes the other components in the correct sequence, and connects them up with each other.
  • At shut down, it shuts down the other components and invokes cleanup methods where necessary.

The bulk of the app's work is done by the following four components:

  • UI: The UI of the App.
  • Logic: The command executor.
  • Model: Holds the data of the App in memory.
  • Storage: Reads data from, and writes data to, the hard disk.

Commons represents a collection of classes used by multiple other components.

How the architecture components interact with each other

The Sequence Diagram below shows how the components interact with each other for the scenario where the user issues the command delete 1.

Each of the four main components (also shown in the diagram above),

  • defines its API in an interface with the same name as the Component.
  • implements its functionality using a concrete {Component Name}Manager class (which follows the corresponding API interface mentioned in the previous point.

For example, the Logic component defines its API in the Logic.java interface and implements its functionality using the LogicManager.java class which follows the Logic interface. Other components interact with a given component through its interface rather than the concrete class (reason: to prevent outside component's being coupled to the implementation of a component), as illustrated in the (partial) class diagram below.

The sections below give more details of each component.

UI component

The API of this component is specified in Ui.java

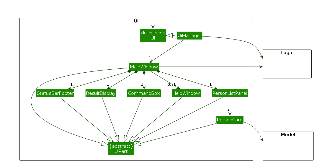
Structure of the UI Component

The UI consists of a MainWindow that is made up of parts e.g.CommandBox, ResultDisplay, PersonListPanel, StatusBarFooter etc. All these, including the MainWindow, inherit from the abstract UiPart class which captures the commonalities between classes that represent parts of the visible GUI.

The UI component uses the JavaFx UI framework. The layout of these UI parts are defined in matching .fxml files that are in the src/main/resources/view folder. For example, the layout of the MainWindow is specified in MainWindow.fxml

The UI component,

  • executes user commands using the Logic component.
  • listens for changes to Model data so that the UI can be updated with the modified data.
  • keeps a reference to the Logic component, because the UI relies on the Logic to execute commands.
  • depends on some classes in the Model component, as it displays Person object residing in the Model.

Logic component

API : Logic.java

Here's a (partial) class diagram of the Logic component:

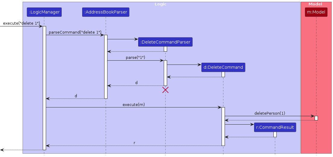
The sequence diagram below illustrates the interactions within the Logic component, taking execute("delete 1") API call as an example.

Interactions Inside the Logic Component for the `delete 1` Command

Note: The lifeline for DeleteCommandParser should end at the destroy marker (X) but due to a limitation of PlantUML, the lifeline continues till the end of diagram.

How the Logic component works:

  1. When Logic is called upon to execute a command, it is passed to an AddressBookParser object which in turn creates a parser that matches the command (e.g., DeleteCommandParser) and uses it to parse the command.
  2. This results in a Command object (more precisely, an object of one of its subclasses e.g., DeleteCommand) which is executed by the LogicManager.
  3. The command can communicate with the Model when it is executed (e.g. to delete a person).
    Note that although this is shown as a single step in the diagram above (for simplicity), in the code it can take several interactions (between the command object and the Model) to achieve.
  4. The result of the command execution is encapsulated as a CommandResult object which is returned back from Logic.

Here are the other classes in Logic (omitted from the class diagram above) that are used for parsing a user command:

How the parsing works:

  • When called upon to parse a user command, the AddressBookParser class creates an XYZCommandParser (XYZ is a placeholder for the specific command name e.g., AddCommandParser) which uses the other classes shown above to parse the user command and create a XYZCommand object (e.g., AddCommand) which the AddressBookParser returns back as a Command object.
  • All XYZCommandParser classes (e.g., AddCommandParser, DeleteCommandParser, ...) inherit from the Parser interface so that they can be treated similarly where possible e.g, during testing.

Model component

API : Model.java

The Model component,

  • stores the library user data i.e., all Person objects (which are contained in a UniquePersonList object) and all Book objects.
  • stores the currently 'selected' Person objects (e.g., results of a search query) as a separate filtered list which is exposed to outsiders as an unmodifiable ObservableList<Person> that can be 'observed' e.g. the UI can be bound to this list so that the UI automatically updates when the data in the list change.
  • stores a UserPref object that represents the user’s preferences. This is exposed to the outside as a ReadOnlyUserPref objects.
  • contains logic to track overdue fees and the borrowing status of books.
  • does not depend on any of the other three components (as the Model represents data entities of the domain, they should make sense on their own without depending on other components)

Note: An alternative (arguably, a more OOP) model is given below. It has a Tag list in the AddressBook, which Person or Book references. This allows AddressBook to only require one Tag object per unique tag, instead of each Person or Book needing their own Tag objects.

Storage component

API : Storage.java

The Storage component,

  • can save both address book data and user preference data in JSON format, and read them back into corresponding objects.
  • inherits from both AddressBookStorage and UserPrefStorage, which means it can be treated as either one (if only the functionality of only one is needed).
  • depends on some classes in the Model component (because the Storage component's job is to save/retrieve objects that belong to the Model)

Common classes

Classes used by multiple components are in the seedu.address.commons package.


Implementation

This section describes some noteworthy details on how certain features are implemented.

[Proposed] Undo/redo feature

Proposed Implementation

The proposed undo/redo mechanism is facilitated by VersionedAddressBook. It extends AddressBook with an undo/redo history, stored internally as an addressBookStateList and currentStatePointer. Additionally, it implements the following operations:

  • VersionedAddressBook#commit() — Saves the current address book state in its history.
  • VersionedAddressBook#undo() — Restores the previous address book state from its history.
  • VersionedAddressBook#redo() — Restores a previously undone address book state from its history.

These operations are exposed in the Model interface as Model#commitAddressBook(), Model#undoAddressBook() and Model#redoAddressBook() respectively.

Given below is an example usage scenario and how the undo/redo mechanism behaves at each step.

Step 1. The user launches the application for the first time. The VersionedAddressBook will be initialized with the initial address book state, and the currentStatePointer pointing to that single address book state.

UndoRedoState0

Step 2. The user executes delete 5 command to delete the 5th person in the address book. The delete command calls Model#commitAddressBook(), causing the modified state of the address book after the delete 5 command executes to be saved in the addressBookStateList, and the currentStatePointer is shifted to the newly inserted address book state.

UndoRedoState1

Step 3. The user executes add n/David …​ to add a new person. The add command also calls Model#commitAddressBook(), causing another modified address book state to be saved into the addressBookStateList.

UndoRedoState2

Note: If a command fails its execution, it will not call Model#commitAddressBook(), so the address book state will not be saved into the addressBookStateList.

Step 4. The user now decides that adding the person was a mistake, and decides to undo that action by executing the undo command. The undo command will call Model#undoAddressBook(), which will shift the currentStatePointer once to the left, pointing it to the previous address book state, and restores the address book to that state.

UndoRedoState3

Note: If the currentStatePointer is at index 0, pointing to the initial AddressBook state, then there are no previous AddressBook states to restore. The undo command uses Model#canUndoAddressBook() to check if this is the case. If so, it will return an error to the user rather than attempting to perform the undo.

The following sequence diagram shows how an undo operation goes through the Logic component:

UndoSequenceDiagram-Logic

Note: The lifeline for UndoCommand should end at the destroy marker (X) but due to a limitation of PlantUML, the lifeline reaches the end of diagram.

Similarly, how an undo operation goes through the Model component is shown below:

UndoSequenceDiagram-Model

The redo command does the opposite — it calls Model#redoAddressBook(), which shifts the currentStatePointer once to the right, pointing to the previously undone state, and restores the address book to that state.

Note: If the currentStatePointer is at index addressBookStateList.size() - 1, pointing to the latest address book state, then there are no undone AddressBook states to restore. The redo command uses Model#canRedoAddressBook() to check if this is the case. If so, it will return an error to the user rather than attempting to perform the redo.

Step 5. The user then decides to execute the command list. Commands that do not modify the address book, such as list, will usually not call Model#commitAddressBook(), Model#undoAddressBook() or Model#redoAddressBook(). Thus, the addressBookStateList remains unchanged.

UndoRedoState4

Step 6. The user executes clear, which calls Model#commitAddressBook(). Since the currentStatePointer is not pointing at the end of the addressBookStateList, all address book states after the currentStatePointer will be purged. Reason: It no longer makes sense to redo the add n/David …​ command. This is the behavior that most modern desktop applications follow.

UndoRedoState5

The following activity diagram summarizes what happens when a user executes a new command:

Design considerations:

Aspect: How undo & redo executes:

  • Alternative 1 (current choice): Saves the entire address book.

    • Pros: Easy to implement.
    • Cons: May have performance issues in terms of memory usage.
  • Alternative 2: Individual command knows how to undo/redo by itself.

    • Pros: Will use less memory (e.g. for delete, just save the person being deleted).
    • Cons: We must ensure that the implementation of each individual command are correct.

{more aspects and alternatives to be added}

[Proposed] Data archiving

{Explain here how the data archiving feature will be implemented}


Documentation, logging, testing, configuration, dev-ops


Appendix: Requirements

Product scope

Target user profile:

  • Name: Ryan Tan
  • Age 40
  • Gender Male
  • Job Role: Senior Librarian at a mid-sized public library
  • Team Size: 5
  • Patron Base: 500-1000 active library users
  • Pain Points:
    • Manual record-keeping is inefficient, relying on spreadsheets or paper logs for tracking borrowed books.
    • Difficulties in monitoring overdue books, leading to unreturned books and revenue loss from unpaid fines.
    • Limited visibility into user borrowing history, making it hard to provide services.
    • Membership management is time-consuming, requiring frequent manual updates to renew, activate, or suspend accounts.
    • No centralized way to track book availability, resulting in frequent patron inquiries.
  • Technical Comfort
    • Comfortable with using desktop applications.
    • Familiar with basic command-line interfaces.
    • No programming experience.
  • Work Style
    • Prefers a straightforward, easy-to-use system.
    • Multitasks daily, handling book check-ins, assisting patrons, and managing overdue accounts.
    • Needs quick access to information during peak hours when handling multiple requests.
  • Goals
    • Improve efficiency in managing books.
    • Enhance the patron experience by quickly checking borrowing history and book availability.
    • Streamline membership management by automating activations, renewals, and suspensions.
    • Centralize book inventory and user records for a more organized, real-time system.

Value proposition: A streamlined library management system designed for librarians to track book loans, overdue fines, and membership status in a fast and efficient way.

User stories

Priorities: High (must have) - * * *, Medium (nice to have) - * *, Low (unlikely to have) - *

Priority As a …​ I want to …​ So that I can…​
* * * new user see usage instructions refer to instructions when I forget how to use the application
* * * librarian add a new library user register new users and allow them to borrow books
* * * librarian delete the details of a library users remove users that no longer use the library
* * librarian check the membership status of a user cancel or renew memberships easily
* * librarian issue a certain book to a certain user lend books to users and keep track of them
* * librarian edit/update details of a user keep the information accurate and up to date
* * librarian mark that a user has returned a certain book keep track of returned books
* * librarian let users extends their book return dates ensure users have the option of avoiding overdue fees
* * librarian list users based on a filter look at users based on a certain criteria
* * librarian check the due fees of a member ensure members pay the correct fee
* librarian see a list of overdue books and their corresponding users monitor the status of borrowed books
* * librarian update book information ensure that book records remain accurate
* librarian send automated reminders for overdue books or membership fees keep members updates on overdue books/fees

{More to be added}

Use cases

(For all use cases below, the BookVault is the AddressBook and the Actor is the user, unless specified otherwise)

Use case: Delete a person

MSS

  1. User requests to list persons

  2. AddressBook shows a list of persons

  3. User requests to delete a specific person in the list

  4. AddressBook deletes the person

    Use case ends.

Extensions

  • 2a. No persons exist in AddressBook.

    • 2a1. AddressBook shows an error message.

      Use case ends.

  • 3a. The given index is invalid.

    • 3a1. AddressBook shows an error message.

      Use case resumes at step 2.

Use case: Add a person

MSS

  1. User requests to add a person with specific details

  2. AddressBook adds the person to the list

    Use case ends.

Extensions

  • 1a. The provided details are incomplete or invalid.

    • 1a1. AddressBook shows an error message. Use case resumes at step 1.
  • 1b. The person already exists in the AddressBook.

    • 1b1. AddressBook shows an error message. Use case resumes at step 1.

Use case: Add a book

MSS

  1. User requests to add a book with specific details

  2. AddressBook adds a book to the list

    Use case ends.

Extensions

  • 1a. The provided details are incomplete or invalid.

    • 1a1. AddressBook shows an error message.

      Use case resumes at step 1.

  • 1b. The book already exists in the AddressBook.

    • 1b1. AddressBook shows an error message.

      Use case resumes at step 1.

Use case: Lend a book to a person

MSS

  1. User requests to list all persons

  2. AddressBook shows list of all persons

  3. User requests to list all books

  4. AddressBook shows list of all books

  5. User requests to lend a specific book to a specific person

  6. AddressBook marks book as borrowed

  7. AddressBook marks person as having borrowed the specific book

    Use case ends.

Extensions

  • 2a. No persons exist in the AddressBook.

    • 2a1. AddressBook shows an error message.

      Use case ends.

  • 4a. No books exist in AddressBook.

    • 4a1. AddressBook shows an error message.

      Use case ends.

  • 5a. Given index for person is invalid.

    • 5a1. AddressBook shows an error message.

      Use case resumes at step 2.

  • 5b. Given index for book is invalid.

    • 5b1. AddressBook shows an error message.

      Use case resumes at step 4.

{More to be added}

Non-Functional Requirements

Performance:

  1. Should be able to hold up to 1000 persons and 10,000 book entries without a noticeable sluggishness in performance for typical usage.
  2. Should be able to handle up to 1000 commands per hour without noticeable sluggishness in performance for typical usage.
  3. Search operations (e.g., searching for books, members) should return results within 2 second for up to 1000 results.

Usability:

  1. Should work on any mainstream OS as long as it has Java 17 or above installed.
  2. A user with above average typing speed for regular English text (i.e. not code, not system admin commands) should be able to accomplish most of the tasks faster using commands than using the mouse.
  3. The app should have an intuitive UI so that new librarians can start using it within 30 minutes.
  4. The system should provide clear error messages and tooltips to guide users.

Glossary

  • Library Management System (LMS): A software solution designed to help librarians manage book loans, overdue fines, and membership status efficiently.
  • Patron: A registered library user who can borrow books and use library services.
  • Membership Status: The current state of a patron's library account, which can be active, expired, or suspended.
  • Book Loan: The process of borrowing a book from the library for a specified duration.
  • Overdue Book: A book that has not been returned by its due date.
  • Overdue Fine: A penalty charged to a patron for not returning a book on time.
  • Check-in: The process of returning a borrowed book to the library.
  • Check-out: The process of lending a book to a patron.
  • Book Availability: The current status of a book, indicating whether it is available for borrowing or checked out by a patron.
  • Borrowing History: A record of all books a patron has borrowed in the past.
  • Renewal: Extending the borrowing period of a book before the due date.
  • Suspension: Temporarily restricting a patron’s ability to borrow books due to unpaid fines or violations of library policies.

Appendix: Instructions for manual testing

Given below are instructions to test the app manually.

Note: These instructions only provide a starting point for testers to work on; testers are expected to do more exploratory testing.

Launch and shutdown

  1. Initial launch

    1. Download the jar file and copy into an empty folder

    2. Double-click the jar file Expected: Shows the GUI with a set of sample contacts. The window size may not be optimum.

  2. Saving window preferences

    1. Resize the window to an optimum size. Move the window to a different location. Close the window.

    2. Re-launch the app by double-clicking the jar file.
      Expected: The most recent window size and location is retained.

  3. { more test cases …​ }

Deleting a person

  1. Deleting a person while all persons are being shown

    1. Prerequisites: List all persons using the list command. Multiple persons in the list.

    2. Test case: delete 1
      Expected: First contact is deleted from the list. Details of the deleted contact shown in the status message. Timestamp in the status bar is updated.

    3. Test case: delete 0
      Expected: No person is deleted. Error details shown in the status message. Status bar remains the same.

    4. Other incorrect delete commands to try: delete, delete x, ... (where x is larger than the list size)
      Expected: Similar to previous.

  2. { more test cases …​ }

Saving data

  1. Dealing with missing/corrupted data files

    1. {explain how to simulate a missing/corrupted file, and the expected behavior}
  2. { more test cases …​ }

Appendix: Effort

This project involved moderate-to-high difficulty due to managing multiple entity types (books, users, loans), compared to AB3's single entity (Person). Team members contributed to custom parsing logic, dual-entity linking (user↔book), and membership tracking.

Challenges:

  • Designing flexible command parsers for new command types.
  • Ensuring data consistency across complex operations like issue, return.
  • Handling JSON serialization of nested data.

Reused Components:

  • JSON storage structure from AB3, extended for new entity classes.
  • UI base layout and controller patterns from AB3.

Effort Highlights:

  • Book and user command logic: ~40%
  • Command parsing: ~20%
  • Testing: ~5%
  • Model/storage integration: ~20%
  • UI enhancements: ~15%

Appendix: Planned Enhancements

Team size: 5

  1. Implement tracking of book status and borrow history across multiple runs Current: Existing version does not store book status and borrow history in memory after each run. Planned: Store book status and borrow history in memory to ensure long term usability.

  2. Improve quality of output messages in filtering commands Current: For example in list_user command if no user satisfies the criteria the standard output message Listed all persons seems misleading. Planned: Integrating more suitable output messages for edge cases.

  3. Implement membership fees and tracking
    Current: Membership status is hard coded during insertion Planned: Track membership status using dates and implement renew membership command.

  4. Warn before deleting user with loans
    Current: Deletes silently
    Planned: Prompt: User still has borrowed books. Confirm delete?

  5. Implement feature for automated reminders
    Current: Users not notified of overdue books/ outstanding fines. Planned: Notify users by sending an email.

  6. Implement command to fetch user index Current: Delete command uses index to delete user.
    Planned: Implement command to fetch user index or modify existing command to use email

  7. Implement filter by tags functionality for Book Search Current: Existing command to list all books.
    Planned: Add functionality to filter the search by relevant tags such as book name, author and tags.

  8. Print dates in a more readable format Current: Dates are printed numerically 20-04-2025 and fines are printed without currency example15
    Planned: Use more user-friendly format such as 20th April, 2025 and owes 15$